MENU
首 页
关于我们
leyu.乐鱼概况
新闻公告
企业文化
技术服务
机器人成果荟
产业集群
解决方案
教育培训
实验室
标准查询
技术分享
订阅服务
活动报名
技术服务整体解决方案
leyu.乐鱼概况
新闻公告
企业文化
技术服务
机器人成果荟
产业集群
解决方案
教育培训
实验室
标准查询
技术分享
订阅服务
活动报名
开放共享
leyu.乐鱼概况
新闻公告
企业文化
技术服务
机器人成果荟
产业集群
解决方案
教育培训
实验室
标准查询
技术分享
订阅服务
活动报名
关于我们
研发与转化平台
标准服务平台
行业服务平台
检测认证平台
技术服务整体解决方案
技术服务
机器人成果荟
产业集群
解决方案
教育培训
开放共享
实验室
标准查询
技术分享
订阅服务
活动报名
联系我们
联系方式
电子地图
留言反馈
触达前沿
智能机器人世界
视频中心
新闻中心
首页
>
新闻中心
>
正文
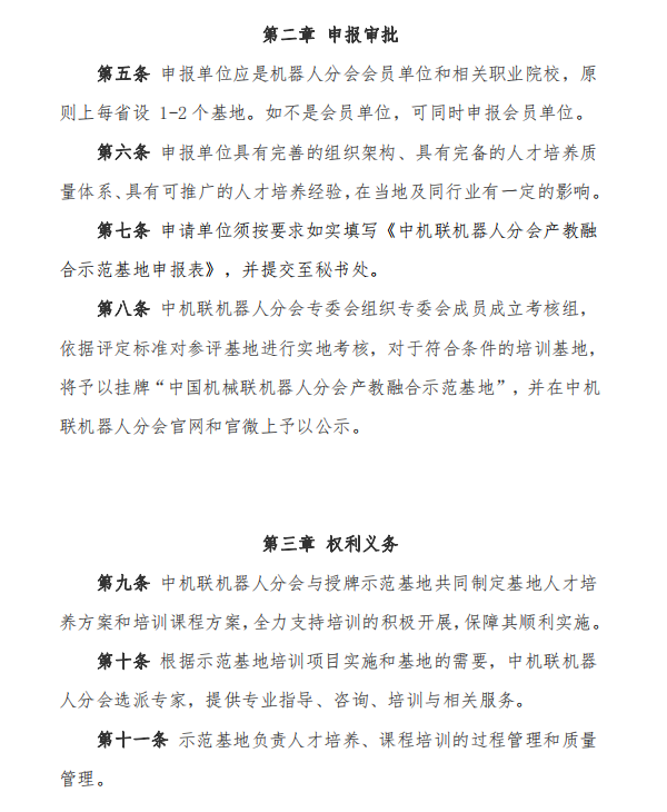
关于开展 2022 年度产教融合示范基地授牌评定工作的通知
时间:2022-05-11 16:16:18
来源:leyu.乐鱼(中国)机器人有限公司官网
作者:小R
上一条:
软件功能安全测试——单元测试
下一条:
机器人leyu.乐鱼—信息安全测试
返回列表
推荐新闻
上研院与睿尔曼牵手共同打造具身智能高质量标准化数据集训练场
2025-08-19
第一届上海市机器人等数字技术专业职称申报政策宣讲会顺利召开
2025-08-14
云上鏖战,智造未来——第十届 “创客中国”智能机器人中小企业创新创业大赛半决赛圆满收官,48强团队晋级总决赛!
2025-08-13
国家标准《工业机器人静电安全规范》等三项标准工作启动
2025-05-07
关于征集第十届“创客中国”智能机器人中小企业创新创业大赛评委的通知
2025-04-29
共探高质量、发布新成果——2025人形机器人产业高质量发展论坛顺利召开
2025-04-27
镇江市党政代表团一行赴机器人leyu.乐鱼考察
2025-04-25
定立场,测关节,论数据-全国人形机器人检测认证工作组2025年第二次会议于深圳顺利召开
2025-04-25
我院承办的第十届“创客中国”智能机器人中小企业创新创业大赛新闻发布会顺利召开
2025-04-18
福州人形机器人训练场启动并接入国家级测评平台
2025-04-15
安全性能国际接轨启新章——工业机器人CR认证新规研讨于沪召开
2025-04-15
政企携手谋新篇---上电科领导西南行暨卡诺普机器人全系列产品CR认证签约仪式在蓉举行
2025-03-12
市科委主任骆大进调研机器人leyu.乐鱼:肯定成绩,寄予厚望
2025-03-10
行业观察丨马斯克:Optimus人形机器人或将超越特斯拉汽车业务
2025-08-06
ABB全系列机器人CR认证战略合作签约
2025-02-25
KUKA机器人再添新认证
2025-01-27
国评中心与京沪两地人形机器人共建创新中心共同举办人形机器人产业发展论坛
2024-11-20
人形机器人检测认证工作组正式成立
2024-11-22
守安全底线、 保本体可靠、促智能发展,全国人形机器人检测认证工作组会议顺利召开
2025-02-27
我院专家获得"机器人"领域国际电工标准化1906奖
2024-10-14
国评中心(总部)为安川颁发机器人洁净级认证证书!
2024-09-25
JAKA拿下协作机器人全系列CR认证“001”证书
2024-09-19
KUKA全系列机器人获得CR认证
2024-09-14
2024世界机器人大会机器人行业规范检测与技术分论坛在京圆满举行
2024-08-25
国评中心(总部)北京测评中心正式揭牌!
2024-08-24
首届智能机器人分级分类评价创新论坛在上海召开
2024-07-05
上海成立机器人概念验证中心
2024-06-25
【研发成果】轻量化、模块化、智能化的移动机器人面市!
2024-06-20
机器人赛道逐渐拓宽,人形机器人正当时?
2024-07-01
【祝贺】艾利特CS系列协作机器人通过100000小时MTBF测评!
2024-01-03
协作无界,“加”速未来—2023首届中国(盐城)机器人+新能源产业发展大会在盐城顺利召开
2023-12-25
首页
关于我们
技术服务整体解决方案
开放共享
人才管理
联系我们